Instance Verification Kit (IVK)
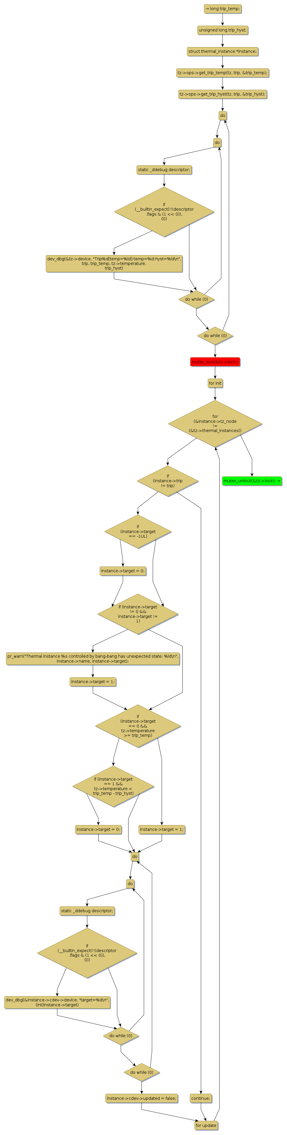
mutex lock @ [1162+22+/linux-3.19-rc1/drivers/thermal/gov_bang_bang.c]
Instance Signature: lock
|
The Matching Pair Graph:
|
|
Function Name
|
Control Flow Graph (CFG)
|
Events Flow Graph (EFG)
|
Source Correspondence
|
|
thermal_zone_trip_update
|
|
|
[801+24+/linux-3.19-rc1/drivers/thermal/gov_bang_bang.c]
|